状态
最近,我离开了一个呆了快两年的台企企业,差不多4个月没有工作。
台企那么稳定,而且公司已经算是台湾第一第二的行业。里面的员工,基本就是我最新。大家都呆了6年左右,同事相互间气氛还好,招我进去的Leader呆了10几年,他是跟随公司成长的核心骨干。
如果问为什么要离职?可能就是觉得
- 安逸
- 所做的工作提不起兴趣
- 想往技术气氛更好的公司发展
- 公司在深圳,我想回广州或佛山。因为考虑到孩子会长大,有空教教他们做作业,不想他们厌学吧
起因
最近入职了一家新公司,对业务不太熟悉,但是感觉公司的业务跟我上一家是有点相似的。
不过个人觉得,当前这家公司,更加接近工具,信息类型的平台。
造成这次delay,我就自己反思。在开发业务的过程中,遇到的问题:
- 自己没认真看文档,理解文档能力稍弱
- 参加讨论,没有根据需求文档来分析
- 不熟悉现有的业务代码,代码关联性,业务依赖,代码-业务耦合等
- 都是自己一个人在开发自己的功能,最后才对接。导致业务对接的时候,对接不上。
遇到问题,就要解决问题。这样才能进步。不然懵懵的,无法提升自己,干活低效率,浪费更多的生命在无聊的事情上
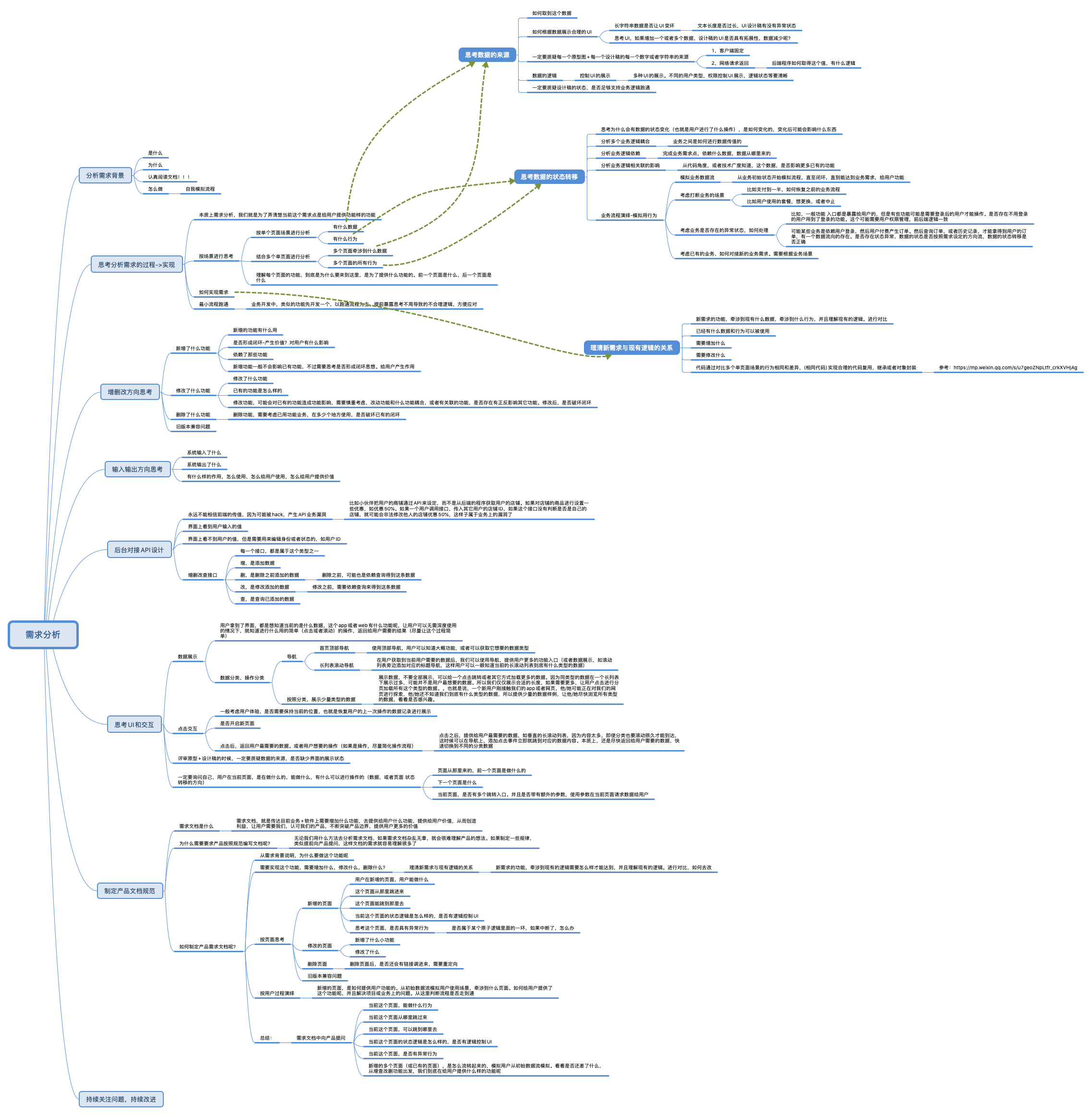
于是,结合以前的开发经验,进行自我反思。总结以思维导图展示如下(有些混乱,持续完善中):

总结
我就是错误在没有遵循最小流程跑通原则,没有及时执行,在现在项目工程中做不合理的尝试,而无法提前知道行不通
有空就多看看这些套路,参与需求分析的时候,就把他们一个个套出来
这里也有我以前自己总结的关于尝试提升学习的思维导图
如果有想到更好的点,我会不断完善
如果有更好想法或者技巧,可以分享给我。我会深度思考,如果我可以发现更进一步的idea,会再分享给你。这样我和你就有两个苹果了,共同进步
以上都是从开发角度,来分析需求,为了充分理解需求点。有些混乱,持续完善中
更多的需求分析维度方向,可参考下面链接,感觉文章是不错的,感谢作者分享
https://waylau.com/requirement-analyse/
导图参考链接: